1. Sejarah Daerah
Daerah Ketereh merupakan sebuah kawasan tradisional dalam Jajahan Kota Bharu, Kelantan, yang mempunyai sejarah perkembangan yang rapat dengan pembentukan masyarakat Melayu agraria di negeri tersebut. Nama “Ketereh” dipercayai berasal daripada sejenis pokok hutan yang dipanggil pokok ketereh atau tereh, yang suatu ketika dahulu tumbuh dengan banyak di kawasan ini. Penduduk lama menyebutnya dengan pelat tempatan seperti “keterah” sebelum ejaan moden “Ketereh” digunakan secara rasmi. Nama ini menjadi identiti utama kawasan berkenaan sejak lebih seratus tahun lalu dan terus kekal sehingga hari ini.
Pada zaman awal pembentukan penempatan di kawasan ini, Ketereh terdiri daripada kampung-kampung tradisional yang berada di sepanjang laluan darat dan sungai, yang merupakan nadi hubungan antara pedagang dari selatan negeri dengan pusat perdagangan di Kota Bharu. Kampung seperti Mulong, Cherang, Sering, Kodok, Peringat, dan Melor mempunyai hubungan rapat dengan sejarah Ketereh kerana pembahagian lama jajahan tidak seketat hari ini. Penempatan awal ini berkembang secara organik berdasarkan keperluan masyarakat ketika itu yang bergantung pada sumber alam, pertanian dan kegiatan ekonomi kecil-kecilan.
Dalam tempoh sebelum era pembangunan moden, masyarakat Ketereh hidup dengan corak ekonomi agraria. Mereka menanam padi di kawasan sawah, mengusahakan kebun getah, kelapa, pisang dan buah-buahan kampung, serta menjalankan penternakan kecil. Ketereh juga menjadi tempat persinggahan pedagang yang menggunakan jalan lama dari Machang dan Kuala Krai menuju Kota Bharu. Kedudukan strategik ini menyebabkan wujudnya pusat perniagaan kecil atau pekan yang menyediakan keperluan harian kepada penduduk setempat dan pengembara.
Dari segi pentadbiran, Ketereh pada awalnya merupakan sebuah mukim di bawah Jajahan Kota Bharu. Namun, perkembangan pesat yang berlaku sejak tahun 1970-an menyebabkan kawasan ini semakin penting dari aspek perumahan, pendidikan dan ekonomi. Pembukaan infrastruktur seperti sekolah menengah dan rendah, pasar, balai polis, jalan utama yang menghubungkan Kota Bharu dengan daerah selatan, serta pusat komersial baharu menjadikan Ketereh berubah daripada kawasan kampung tradisional kepada sebuah daerah kecil yang memiliki peranan pentadbiran tersendiri.
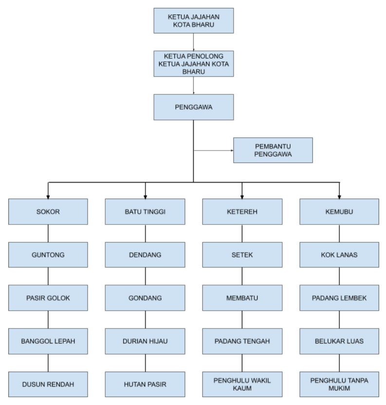
2. Status Daerah
Daerah Ketereh adalah salah satu daripada (14) Daerah berada dalam Jajahan Kota Bharu.
Pentadbiran Daerah Ketereh adalah terletak di bawah Pejabat Tanah dan Jajahan Kota Bharu yang diterajui oleh Ketua Jajahan, Ketua Penolong Ketua Jajahan Pembangunan ,Seorang Penggawa, Seorang Pembantu Penggawa dan Lapan Belas (18) orang Penghulu Mukim serta Satu (1) orang Penghulu Tanpa Mukim.
3. Kedudukan Daerah
Persempadanan daerah sebagaimana berikut:-
- Bahagian Timur - Daerah Peringat.
- Bahagian Barat - Daerah Beta.
- Bahagian Utara - Daerah Kadok.
- Bahagian Selatan - Daerah Pulai Chondong.
4. Lokasi Geografi
Peta Asas Daerah Ketereh

5. Keluasan Daerah
Daerah Ketereh mempunyai keluasan seluas 23.5 km persegi yang meliputi 5.75% daripada keluasan Jajahan Kota Bharu yang berkeluasan 409 kilometers persegi.
6. Keluasan Mukim Tanah Penghulu
Keluasan Pentadbiran Mukim Penghulu adalah sebagaimana berikut:-
| Bil |
Nama Mukim |
Keluasan (KM Persegi) |
| 1 |
Mukim Ketereh |
|
| 2 |
Mukim Kok Lanas |
|
| 3 |
Mukim Sokor |
|
| 4 |
Mukim Batu Tinggi |
|
| 5 |
Mukim Kemubu |
|
| 6 |
Mukim Guntong |
|
| 7 |
Mukim Dendang |
|
| 8 |
Mukim Setek |
|
| 9 |
Mukim Gondang |
|
| 10 |
Mukim Membatu |
|
| 11 |
Mukim Padang Lembek |
|
| 12 |
Mukim Banggol Lepah |
|
| 13 |
Mukim Durian Hijau |
|
| 14 |
Mukim Padang Tengah |
|
| 15 |
Mukim Belukar Luas |
|
| 16 |
Mukim Hutan Pasir |
|
| 17 |
Mukim Pasir Golok |
|
| 18 |
Mukim Dusun Rendah |
|
| |
JUMLAH |
|
7. Bentuk Muka Bumi
Bentuk muka bumi di kawasan Ketereh secara umumnya mencerminkan ciri tipikal landskap dataran rendah di bahagian tengah negeri Kelantan. Kawasan ini tidak mempunyai bentuk muka bumi ekstrem seperti bukit tinggi atau kawasan berbatu, sebaliknya lebih banyak terdiri daripada tanah rata, tanah pertanian dan penempatan tradisional yang berkembang di sepanjang laluan darat utama.
Sebahagian besar wilayah Ketereh berada pada ketinggian rendah dari paras laut, biasanya antara 20 hingga 40 meter. Ini menjadikan kawasan ini sesuai untuk kegiatan pertanian sejak dahulu lagi, khususnya penanaman padi, getah, kelapa dan tanaman kampung. Tanah di kawasan ini terdiri daripada tanah aluvium yang terbentuk akibat endapan sungai, terutama dari rangkaian sungai kecil yang mengalir ke Sungai Kelantan. Tanah jenis ini umumnya subur dan menyokong kegiatan pertanian tradisional.
Ketereh juga mempunyai kawasan dataran aluvium yang luas, iaitu kawasan tanah mendatar yang terbentuk daripada mendapan lumpur, pasir halus dan kelodak yang dibawa oleh aliran sungai. Inilah sebabnya kampung-kampung lama banyak terbentuk di kawasan tersebut kerana akses kepada tanah subur dan sumber air. Selain itu, terdapat juga kawasan rendah yang mudah bertakung air selepas hujan lebat, terutama di kawasan sawah atau tanah lembap yang terletak jauh sedikit dari jalan utama. Walaupun tidak dianggap banjir besar, beberapa kawasan tertentu boleh mengalami banjir kilat atau genangan air semasa musim tengkujuh.
Di beberapa bahagian Ketereh, terdapat kawasan permukaan beralun rendah—bukan bukit, tetapi kenaikan tanah yang sedikit, sering digunakan untuk kawasan perumahan, dusun, dan kebun getah. Kenaikan tanah seperti ini biasanya berada berhampiran tepi-tepi kampung atau kawasan yang jauh sedikit dari sungai. Bentuk permukaan tanah yang sedikit beralun ini memberikan variasi kecil pada landskap, namun tidak cukup tinggi untuk diklasifikasikan sebagai bukit.
Sungai-sungai kecil dan parit buatan manusia juga membentuk sebahagian landskap Ketereh. Parit pengairan dan saliran dibangunkan sejak awal untuk menyokong penanaman padi dan memudahkan sistem perparitan kampung. Kehadiran saliran ini merupakan ciri penting dalam pembentukan landskap pertanian kawasan tersebut. Terdapat juga beberapa kawasan paya yang telah ditambak atau diusahakan semula untuk pembangunan perumahan moden, menjadikan perubahan landskap semakin ketara sejak dua dekad kebelakangan ini.
8. Etnik Dan Agama
Komposisi etnik dan agama di Ketereh mencerminkan pola masyarakat tradisional Kelantan secara keseluruhan, yang sangat homogen dari segi budaya, bahasa dan pegangan agama. Kawasan ini sejak dahulu lagi dihuni oleh masyarakat Melayu yang membentuk hampir keseluruhan penduduk. Mereka merupakan keturunan masyarakat Melayu Kelantan yang sudah lama menetap di sepanjang dataran aluvium Kelantan Tengah, dengan sejarah pertanian, perdagangan kecil dan kehidupan kampung yang erat. Bahasa yang digunakan ialah dialek Kelantan yang menjadi bahasa harian utama, sementara bahasa Melayu standard digunakan dalam konteks rasmi seperti pendidikan dan pentadbiran.
Dari segi agama, Islam menjadi agama yang paling dominan di Ketereh. Hampir semua penduduk Melayu di kawasan ini beragama Islam dan amalan keagamaan memainkan peranan penting dalam kehidupan seharian mereka. Masjid, surau dan aktiviti keagamaan seperti kuliah agama, pengajian al-Quran, sambutan Maulidur Rasul, dan aktiviti gotong-royong masjid merupakan pusat kehidupan sosial masyarakat. Tradisi keagamaan seperti kenduri kesyukuran, majlis tahlil dan aktiviti komuniti masih diamalkan secara meluas. Pengaruh pendidikan agama melalui sekolah agama rakyat, pondok, dan kelas agama di masjid juga membentuk cara hidup masyarakat Ketereh sejak dahulu.
Walaupun majoriti penduduknya Melayu Islam, terdapat juga kelompok etnik lain dalam jumlah yang lebih kecil, seperti masyarakat Cina dan India yang biasanya terlibat dalam perniagaan, kedai runcit, kedai makan atau perkhidmatan tertentu. Bilangan mereka tidak besar, namun mereka turut menjadi sebahagian daripada jaringan ekonomi tempatan dan hidup secara harmoni dengan masyarakat majoriti. Dari aspek agama, ini bermakna selain Islam, terdapat juga penganut agama Buddha, Taoisme atau Kristian (bergantung kepada komuniti Cina tertentu), serta Hindu dalam kalangan sebilangan kecil masyarakat India. Namun, bilangan mereka sangat kecil berbanding majoriti masyarakat Melayu Islam.
9. Kegiatan Ekonomi
Kegiatan ekonomi di Ketereh sejak dahulu hingga kini berkembang mengikut perubahan sosial dan pembangunan yang berlaku di kawasan pinggir bandar Kota Bharu. Pada peringkat awal, ekonomi Ketereh sangat bergantung pada sektor pertanian tradisional. Penduduk kampung mengusahakan sawah padi, kebun getah, kelapa, pisang, dan pelbagai tanaman kampung lain. Aktiviti seperti menoreh getah dan bertani merupakan pekerjaan utama bagi sebahagian besar keluarga, terutama sebelum era pembangunan moden tahun 1970-an dan 1980-an. Tanah yang subur di kawasan dataran rendah aluvium menjadikan kegiatan pertanian lebih mudah dijalankan dan hasil tanaman menjadi keperluan ekonomi penduduk.
Selain pertanian, perusahaan kecil-kecilan juga menjadi asas ekonomi penduduk Ketereh. Ramai penduduk terlibat dalam perusahaan makanan tradisional seperti kuih-muih Kelantan, keropok, serunding, budu, serta kraftangan kampung seperti anyaman dan hasil jahitan. Aktiviti ini biasanya dijalankan dari rumah dan diwarisi turun-temurun. Ia menjadi sumber pendapatan sampingan yang penting, lebih-lebih lagi bagi suri rumah dan keluarga yang bergantung kepada musim pertanian.
Dengan pembinaan jalan utama Kota Bharu – Kuala Krai dan perkembangan bandar Kota Bharu ke arah selatan, Ketereh mula mengalami transformasi ekonomi. Munculnya pusat perniagaan, pasar raya kecil, kedai makan, bengkel, pusat servis, kedai runcit, dan medan selera memberi peluang pekerjaan baru kepada penduduk. Pekan Ketereh menjadi tumpuan utama penduduk setempat untuk membeli barang harian, manakala kampung-kampung sekitarnya turut berkembang dengan wujudnya kedai kecil di sepanjang jalan utama.
Sektor perdagangan dan perkhidmatan kini menjadi antara kegiatan ekonomi paling ketara di Ketereh. Ramai penduduk bekerja sebagai peniaga, pemilik restoran, pengusaha pasar, atau pekerja di kedai serbaneka, institusi kewangan kecil, serta pusat perkhidmatan seperti bengkel motosikal, kedai elektrik dan kedai pakaian. Perkembangan perumahan baharu di sekitar Ketereh turut merangsang ekonomi melalui industri binaan, perniagaan bahan binaan, serta peluang kerja berkaitan projek pembangunan.
Selain itu, terdapat juga penduduk Ketereh yang bekerja di sektor awam dan swasta di Kota Bharu, kerana jaraknya yang dekat menjadikan Ketereh kawasan penempatan pilihan bagi mereka yang bekerja di bandar tetapi ingin tinggal dalam suasana kampung moden. Ini secara tidak langsung menjana ekonomi tempatan melalui peningkatan permintaan terhadap kedai, pasar, serta perkhidmatan komuniti seperti tadika dan pusat tuisyen.
Sektor pertanian kekal wujud tetapi tidak lagi menjadi tunggak ekonomi utama seperti dahulu. Namun, aktiviti seperti penternakan ayam, lembu, kambing, dan tanaman kontan masih dijalankan oleh sebahagian penduduk, khususnya di kampung-kampung yang mempunyai tanah lapang. Beberapa kawasan kebun getah masih beroperasi walaupun semakin berkurangan akibat perubahan guna tanah kepada perumahan atau perniagaan.
10. Kegiatan Kebudayaan
Kegiatan kebudayaan di Ketereh banyak dipengaruhi oleh tradisi Melayu Kelantan yang kuat, serta kehidupan kampung yang masih mengekalkan warisan turun-temurun. Kebudayaan di kawasan ini berkembang melalui aktiviti sosial, seni tradisional, agama dan adat yang diamalkan sejak dahulu lagi. Walaupun pembangunan moden semakin pesat, masyarakat Ketereh masih mempertahankan identiti budaya mereka melalui pelbagai bentuk amalan yang mencerminkan cara hidup Melayu Kelantan.
Salah satu aspek kebudayaan yang paling menonjol di Ketereh ialah aktiviti seni tradisional. Seni seperti dikir barat, wayang kulit, rebana, silat dan persembahan berunsur tradisi masih mendapat tempat dalam kalangan penduduk, terutama ketika berlangsungnya majlis keramaian, kenduri kampung atau program komuniti. Dikir barat khususnya sangat popular kerana ia sering diadakan dalam pertandingan sekolah, acara tahunan atau persembahan berkumpulan dalam majlis besar. Wayang kulit pula, walaupun tidak secergas dahulu, masih dikenali dan dipelihara oleh masyarakat tertentu sebagai warisan seni Kelantan yang bernilai tinggi. Di beberapa kampung, terdapat juga tokoh seni lama yang masih menyimpan alat persembahan atau mengajar generasi baharu tentang seni warisan ini.
Selain seni persembahan, kegiatan kebudayaan di Ketereh juga terikat dengan adat dan amalan tradisi masyarakat Melayu. Majlis perkahwinan misalnya masih mengekalkan adat-istiadat kelantan seperti berandam, berinai, akad nikah di masjid, serta majlis bersanding yang diiringi muzik tradisional atau moden. Amalan seperti gotong-royong membersihkan kawasan, kenduri doa selamat, tahlil arwah, dan sambutan hari raya secara besar-besaran di peringkat kampung merupakan tradisi yang menguatkan hubungan sosial dalam masyarakat. Kegiatan ini bukan sahaja menjadi simbol perpaduan, malah menunjukkan bagaimana nilai budaya diturunkan dari satu generasi ke generasi lain.
Kegiatan berteraskan agama juga membentuk sebahagian besar budaya masyarakat Ketereh. Kuliah agama di masjid dan surau, kelas mengaji al-Quran, sambutan Maulidur Rasul, majlis Khatam al-Quran, serta program madrasah dan pondok agama menjadi sebahagian rutin masyarakat. Kehadiran institusi agama yang aktif memberi kesan besar terhadap pembentukan budaya setempat, memandangkan majoriti penduduknya beragama Islam. Nilai-nilai seperti hormat-menghormati, tolong-menolong dan hubungan keluarga yang rapat turut menjadi tunjang kebudayaan harian masyarakat Ketereh.
Dari segi makanan tradisional, Ketereh juga tidak terpisah daripada budaya kulinari Kelantan. Kuih-muih seperti akok, bahulu, ketupat sotong, netbak, kuih lompat tikam, serta makanan tradisi seperti budu, kerabu dan nasi berlauk merupakan sebahagian daripada identiti budaya tempatan. Ramai penduduk terutama wanita masih meneruskan tradisi membuat kuih tradisional untuk dijual di pasar atau sebagai hidangan dalam kenduri. Tidak kurang juga yang mengusahakan pembuatan serunding, kuih-muih raya dan makanan kampung sebagai sumber pendapatan, sekaligus mengekalkan budaya masakan tradisional.
Dari aspek adab dan gaya hidup, masyarakat Ketereh terkenal dengan cara hidup Melayu Kelantan yang ringkas, mesra dan erat. Hubungan antara jiran sangat rapat, dan pelbagai aktiviti komuniti sering dijalankan melalui Jawatankuasa Kampung atau persatuan belia. Aktiviti seperti sukan rakyat, pertandingan memasak, sambutan kemerdekaan, majlis kesenian kampung, dan program belia turut menyumbang kepada pembentukan budaya setempat. Walaupun generasi muda hari ini terdedah kepada pengaruh moden, mereka masih menyertai aktiviti kebudayaan tradisional yang dianjurkan di kampung masing-masing.
11. Lokasi Menarik/Pelancongan
Pasar Ketereh terutamanya versi pasar malam di kawasan Kampung Ketereh merupakan antara lokasi paling ramai dikunjungi di kawasan ini jika anda ingin merasai suasana kampung, membeli hasil segar, makanan tradisional dan kuih-muilh Kelantan. Pengunjung dari luar biasanya singgah untuk merasai juadah tempatan dan melihat gaya hidup masyarakat setempat.
Suasana pasar seperti ini bukan sahaja soal membeli-belah, tetapi juga pengalaman sosial: bertemu penduduk tempatan, merasai suasana petang/malam kampung, dan mendapatkan hasil lokal dengan harga lebih berpatutan.
- Kampung Tok'kong dan Seng Choon Kiong
Kampung Tok’kong, yang masih berada dalam kawasan Ketereh, memiliki nilai sejarah dan warisan etnik tersendiri. Di situ terletaknya kuil lama Seng Choon Kiong yang berusia kira-kira 300 tahun dan menjadi lokasi ibadat dan ziarah bagi masyarakat Cina (terutamanya penganut keagamaan Mazu) di Kelantan.
Lawatan ke sini memberi perspektif berbeza: melihat masyarakat minoriti di Kelantan, warisan kuil tradisional lama, dan sebuah wajah Kelantan yang bukan terhad kepada budaya Melayu-Islam sahaja.
Terdapat sebuah lokasi bersejarah dan legenda di Ketereh iaitu Kolam Puteri Saadong yang dikatakan pernah menjadi tempat kediaman sebuah istana lama menurut cerita tempatan. Sesetengah penduduk percaya air dari kolam itu mempunyai khasiat, dan kawasan itu mempunyai potensi sebagai taman persiaran atau pelancongan ringan.
Bagi mereka yang suka sejarah tempatan dan suasana alam semula jadi walaupun sederhana kolam dan kawasan sekitar boleh menjadi lawatan menarik, sambil menghayati cerita lama negeri Kelantan.
- Dataran Ketereh / ruang awam setempat
Dataran Ketereh sebuah ruang awam / taman awam / pusat masyarakat boleh juga menjadi lokasi rileks atau titik permulaan untuk melihat suasana bandar kecil di Kelantan, terutama untuk mereka yang ingin merasai kehidupan harian penduduk tempatan.
Semasa kunjungan, anda boleh melihat gaya bandar kecil, kampung moden, interaksi masyarakat, serta menggunakan sebagai penghubung ke kawasan lain..
12. Produk Industri Kecil Dan Sederhana
Di Daerah Kota terdapat produk-produk Industri Kecil Dan Sederhana seperti berikut:
| Bil |
Nama Produk |
Nama Syarikat/ Alamat/ No. Tel |
| 1 |
|
|